Riesgos asg
Jaime Eduardo Santos Mera © 2018
linkedin
Ir al contenido
Menú
Atlas de Riesgos en Latinoamérica
Riesgos ambientales
Riesgos sociales
Riesgos de gobernanza
Radar de Riesgos (Tendencias)
Biblioteca
Artículos
Series
Libros
Presentaciones
Del Sherpa
Mapas
Películas
Documentales
Inicio
Buscar
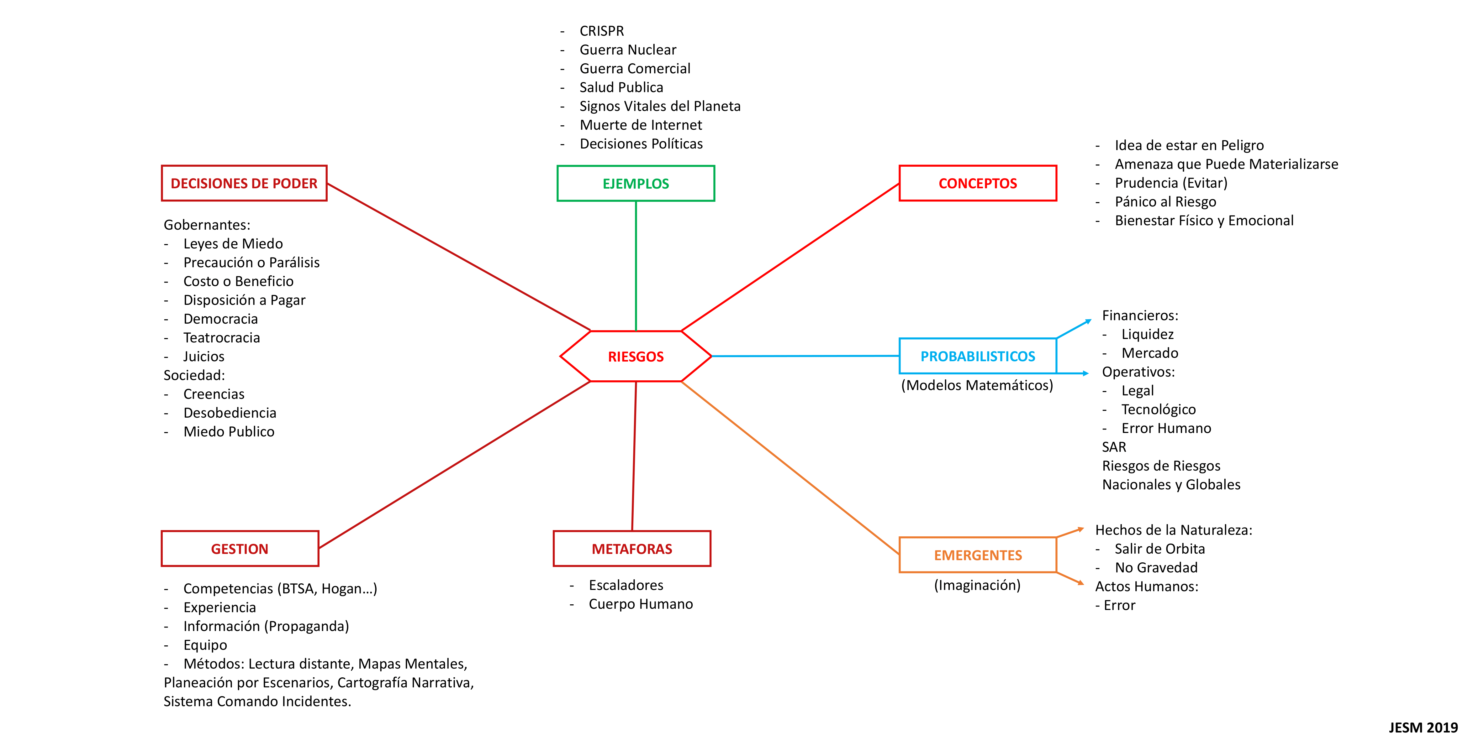
Gobernantes Sociedad-1
26 mayo, 2020
Mapas Mentales
4733 × 2362
Gobernantes Sociedad-1
Previous Image
Siguiente imagen
Deja un comentario
Cancelar la respuesta
Δ
Buscar:
Presiona Enter para comenzar tu búsqueda
×
Suscribirse
Suscrito
Riesgos asg
Únete a otros 38 suscriptores
Suscríbeme
¿Ya tienes una cuenta de WordPress.com?
Inicia sesión
.
Riesgos asg
Suscribirse
Suscrito
Regístrate
Iniciar sesión
Copiar enlace corto
Denunciar este contenido
Ver la entrada en el Lector
Gestionar las suscripciones
Contraer esta barra